
当广州独特的历史文化底蕴与城市公交出行相“碰撞”,会擦出什么火花?“5.18国际博物馆日”当天,广州巴士集团与广州博物馆在广州博物馆镇海楼一楼展厅举办共建合作签约活动,开展“博物馆的力量”——广州博物馆2022年国际博物馆日系列活动推介暨全国首批博物馆文旅如约专线开通活动,助力广大市民走进博物馆、读懂广州,掌握老城市新活力“老”与“新”的丰富内涵,为广州实现“四个出新出彩”凝聚力量。

继4月23日推出“悦读巴士”之“听韵”项目后,广州巴士集团再次启动“读懂广州·巴士伴您向未来”系列活动之“读城”项目,结合“博物馆力量”,开通全国首批博物馆文旅如约专线,打造展现广州历史底蕴的“文化线”、城市流动的“风景线”、市民出行的“便捷线”,不断擦亮“巴士+文化”品牌。即日起,市民可在节假日乘坐公交博物馆专线,打卡广州市内多家博物馆,寻找城市历史文化记忆、感受广州“博物馆之城”的魅力。

便捷!一线串联多家博物馆,一天览尽广州千年文明史
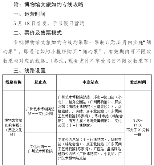
据介绍,首批博物馆文旅如约专线共3条,串联起广州市内近20家博物馆,并与地铁多条线路及区域内常规公交线网相接驳,能有效缩短沿线博物馆之间的时空距离,极大提高参观效率和便利度,晨于广州博物馆登楼看羊城美景、夕至十三行博物馆听一曲海上丝绸之路挽歌,一天览尽广州千年文明史。
专线1为历史文化线,以广州艺术博物院和十三行博物馆为起止点,展现广州千年历史文化脉络,在广州博物馆感受“一楼承载千年城史,一展浓缩千年城事”,在南越王博物院(王墓展区)探秘两千年前的“地下王宫”,在十三行博物馆追寻商都百年历史记忆……
专线2为红色文化线,从广州市起义纪念馆出发,一路重温革命之初至解放成功的艰辛历程,在三元里人民抗英斗争纪念馆了解起义之初的艰辛,在中山纪念堂缅怀革命先行者孙中山先生,在农讲所了解大批农民运动骨干的孕育过程……
专线3为学贯千年线,从大学城南地铁站出发,“一站千年”,在南汉二陵博物馆领略南汉历史文化、探索广州近代考古成果,在辛亥革命纪念馆缅怀辛亥革命先驱、重温先辈走过的红色岁月。
专线运营时间为节假日,票价5元,5月期间推出优惠活动——“随心票”,市民乘客可通过如约小程序购买“随心票”,“随心票”有效期内可不限次数乘坐对应的线路,灵活方便,实现“连续直达”,充分满足市民游客的出行和游览需求。

点赞!一车一主题,公交车变身“移动博物馆”
广州巴士集团打造了3台主题巴士,分别投放在3条博物馆文旅如约专线。活动当天,3台主题巴士在广州博物馆门前正式亮相,分别以黄白色、黄红色和蓝白灰色为主色调,车身上方“读城|乘坐公交博物馆专线,读懂广州千年文明史”主题鲜明突出,车身及车内以“我为博物馆代言”为切入点,把途经博物馆照片串连起来,将公交车变身“移动博物馆”宣传推广阵地、城市移动文化地标。与此同时,巴士集团与广州博物馆联动,首创红色移动“剧本杀”——《决战观音山》实景游戏,市民可以通过寻找、乘坐博物馆文旅如约专线主题车,在主题车上完成相关任务,领取游戏“密钥”,沉浸式体验广州起义的历史故事。
活动现场,有不少市民被这别具风格的“风景线”所吸引,纷纷驻足拍照留念。市民刘先生表示:“这3台主题车好抢眼!我刚刚了解到专线可以一站式游览多个博物馆,不用愁‘停车难’,很适合一家大小周末休闲娱乐。这周六我要带孩子去尝尝鲜,体验一把广州历史文化发现之旅!”
上新!一车一“导游”,带您打卡博物馆新玩法
据悉,首批博物馆文旅如约专线启用了特色语音报站,当车辆停靠相应博物馆站时,车内“导游”便主动向乘客介绍该博物馆的概况,如“广州博物馆到了,‘不登镇海楼,不算到广州’……”乘客可以一边欣赏车外的风景,一边聆听特色站点播报,了解各大博物馆的历史背景,享受“沉浸式”的乘车体验。车厢内还摆放了沿线博物馆的游览指引资料,乘客可以自由取阅。
此外,5月份还推出了打卡博物馆新玩法!乘坐博物馆文旅如约专线1的乘客有机会参与“读懂广州,坐博物馆专线”打卡兑换文创礼品活动,乘车时可向车长索取《读懂广州,从博物馆开始——走读打卡手册》,到达沿途博物馆参观时,在手册上盖章,凭集齐印章的手册可到广州电车发展历程展馆(广州市白云区机场路37号)兑换独特的电车文创礼品。
博物馆文旅如约专线不仅便民、利民、惠民,同时也是公交出行与文旅相结合的创新探索。广州巴士集团有关负责人介绍:“博物馆文旅如约专线的开通,将公交与历史文化旅游要素高度融合,是为广州完善‘博物馆之城’服务体系助力,是全新的以人为本、以需求为导向、融入城市发展战略的公交拓展新模式。公交‘移动博物馆’,既方便市民重温城市记忆,也便于来穗游客感受广州城市文化。”
无轨电车作为市民出行重要交通工具之一,是广州的一道流动的靓丽风景线,更是一张耀眼的城市名片,它的色彩变迁反映着时代的精神风貌,见证着广州百年来日新月异的变化。在活动上,巴士集团正式向全社会征集无轨电车新涂装设计作品,经评选后,获得优胜的设计方案将有可能成为无轨电车新涂装。接下来,广州巴士集团还将启动“读懂广州·巴士伴您向未来”系列活动之“寻迹”项目,敬请期待。
读懂广州,从博物馆开始!快约上亲朋好友、带上小朋友一起乘坐博物馆文旅如约专线,走进博物馆,追寻城市记忆,开启穿越千年历史文化之旅!




来源:广州巴士集团(文/叶晓君、谢洁璐、何嘉俊、陈嘉怡)